○笠間市犯罪被害者等支援条例施行規則
令和7年12月26日
規則第24号
(趣旨)
第1条 この規則は、笠間市犯罪被害者等支援条例(令和7年笠間市条例第26号。以下「条例」という。)の施行に関し、必要な事項を定めるものとする。
(1) 犯罪行為 日本国内又は日本国外にある日本船舶若しくは日本航空機内において行われた人の生命又は身体を害する罪に当たる行為(刑法(明治40年法律第45号)第37条第1項本文、第39条第1項又は第41条の規定により罰せられない行為を含むものとし、同法第35条又は第36条第1項の規定により罰せられない行為及び過失による行為を除く。)をいう。
(2) 市民 住民基本台帳法(昭和42年法律第81号)に基づき、市の住民基本台帳に記録されている者又は次に掲げる者であってやむを得ず市の住民基本台帳に記録されずに市内の区域内に居住している者をいう。
ア 東日本大震災における原子力発電所の事故による災害に対処するための避難住民に係る事務処理の特例及び住所移転者に係る措置に関する法律(平成23年法律第98号)第2条第3項に規定する避難住民
イ 配偶者からの暴力の防止及び被害者の保護等に関する法律(平成13年法律第31号)第1条第1項に規定する配偶者からの暴力を受けていた者
ウ ストーカー行為等の規制等に関する法律(平成12年法律第81号)第2条に規定するストーカー行為等を受けていた者
エ 児童虐待の防止等に関する法律(平成12年法律第82号)第2条に規定する児童虐待を受けていた者
オ 高齢者虐待の防止、高齢者の養護者に対する支援等に関する法律(平成17年法律第124号)第2条第3項に規定する高齢者虐待を受けていた者
カ 障害者虐待の防止、障害者の養護者に対する支援等に関する法律(平成23年法律第79号)第2条第2項に規定する障害者虐待を受けていた者
キ その他本市の住民基本台帳に記録することで自己の生命又は身体に危害を受けるおそれのある者
ク その他市長が特別な理由があると認める者
(3) 重傷病 負傷若しくは疾病が治り、又はその症状が固定する前における当該負傷又は疾病に係る身体の被害であって、次のいずれにも該当するものをいう。
ア 当該負傷又は疾病の療養の期間が1月以上かつ3日以上の入院を要する又は精神疾患により3日以上労務に服することができないと医師に診断されたものをいう。
イ 当該被害に係る被害届が警察に受理されていること又は当該被害届を警察に提出することが困難であると市長が認めたとき。
(1) 遺族見舞金 30万円
(2) 重傷病見舞金 10万円
(1) 遺族見舞金 犯罪行為により死亡した者(当該犯罪行為が行われた時において、市民であった者に限る。以下「死亡被害者」という。)の遺族
(2) 重傷病見舞金 犯罪行為により重傷病を負った者(当該犯罪行為が行われた時において、市民であった者に限る。)
2 死亡被害者の遺族は、死亡被害者の死亡のときにおいて、次の各号のいずれかに該当する者とする。
(1) 死亡被害者の配偶者(婚姻の届出をしていないが、事実上婚姻関係と同様の事情にあった者を含む。)
(2) 死亡被害者の収入によって生計を維持していた当該死亡被害者の子(届出をしていないが、事実上養子縁組関係と同様の事情にあった者を含む。)、父母、孫、祖父母又は兄弟姉妹
(3) 前号に該当しない死亡被害者の子、父母、孫、祖父母又は兄弟姉妹
5 前項の規定により第1順位となる遺族(以下「第1順位遺族」という。)が2人以上いるときは、これらの者は遺族見舞金の申請、請求及び受領に当たり、代表者を1人選任しなければならない。この場合において、当該代表者に対して支給した遺族見舞金は、当該第1順位遺族の全員に対して支給したものとみなす。
6 死亡被害者を故意に死亡させ、又は死亡被害者の死亡前に、その者の死亡によって遺族見舞金の支給を受けることができる先順位若しくは同順位の遺族となるべき者を故意に死亡させた者は、遺族見舞金の支給を受けることができる遺族としない。遺族見舞金の支給を受けることができる先順位又は同順位の遺族を故意に死亡させた者も、同様とする。
(見舞金の支給の制限)
第5条 市長は、次の各号のいずれかに該当する場合は、見舞金を支給しないことができる。
ア 夫婦(婚姻の届出をしていないが、事実上婚姻関係と同様の事情にあった場合を含む。)
イ 直系血族(親子については、届出をしていないが、事実上養子縁組関係と同様の事情にあった場合を含む。)
(2) 犯罪行為の被害について、犯罪行為被害者又は第1順位遺族に次のいずれかに該当する行為があった場合
ア 当該犯罪行為を教唆し、又は幇助する行為
イ 過度の暴行又は脅迫、重大な侮辱その他当該犯罪行為を誘発する行為
ウ 当該犯罪行為に関連する著しく不正な行為
(3) 犯罪行為被害者又は第1順位遺族に次のいずれかに該当する事由がある場合
ア 当該犯罪行為を容認していたこと。
イ 笠間市暴力団排除条例(平成23年笠間市条例第26号)第2条第2号に規定する暴力団員又は同条第3号に規定する暴力団員等に該当すること。
ウ 当該犯罪行為に対する報復として、加害者又はその親族その他加害者と密接な関係にある者の生命を害し、又は身体に重大な害を加えたこと。
(4) 前3号に掲げるもののほか、見舞金を支給することが社会通念上適切でないと市長が認める場合
(1) 犯罪行為が行われたときにおいて、犯罪行為被害者からの申立てにより加害者に対し、配偶者からの暴力の防止及び被害者の保護等に関する法律第10条の規定による保護命令が発せられていた場合
(2) 犯罪行為が次のいずれかに該当し、かつ、当該犯罪行為により犯罪行為被害者の生命又は身体に重大な危険が生じていた場合
ア 児童虐待の防止等に関する法律第2条に規定する児童虐待
イ 高齢者虐待の防止、高齢者の養護者に対する支援等に関する法律第2条第3項に規定する高齢者虐待(同条第4項第2号、第5項第1号(同号ホに係る部分に限る。)及び同項第2号(同項第1号ホに係る部分に限る。)に掲げる行為を除く。)
ウ 障害者虐待の防止、障害者の養護者に対する支援等に関する法律第2条第2項に規定する障害者虐待(同条第6項第2号に掲げる行為、同条第7項(同項第5号に係る部分に限る。)及び第8項(同項第5号に係る部分に限る。)に規定する行為を除く。)
(3) 前2号に掲げる場合に準ずるものとして市長が認める場合
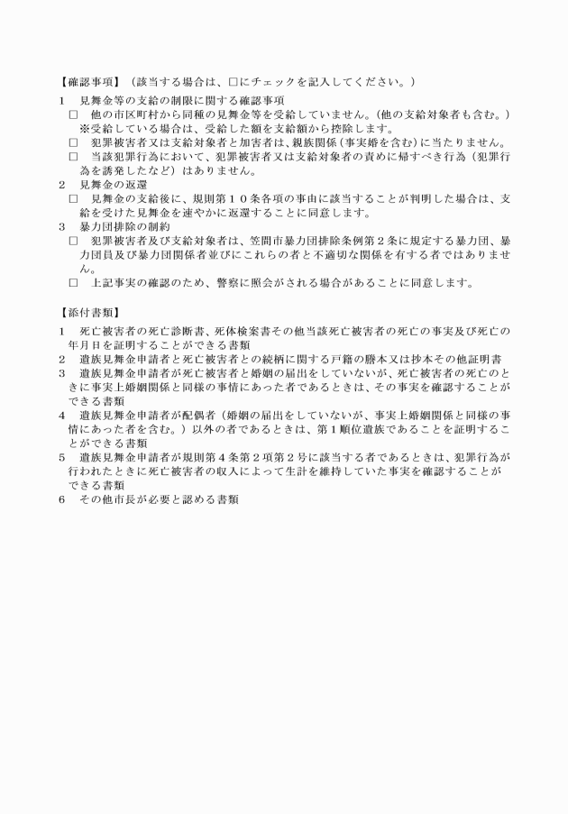
(1) 死亡被害者の死亡診断書、死体検案書その他当該死亡被害者の死亡の事実及び死亡の年月日を証明することができる書類
(2) 遺族見舞金申請者と死亡被害者との続柄に関する戸籍の謄本又は抄本その他証明書
(3) 遺族見舞金申請者が死亡被害者と婚姻の届出をしていないが、死亡被害者の死亡のときに事実上婚姻関係と同様の事情にあった者であるときは、その事実を確認することができる書類
(4) 遺族見舞金申請者が配偶者(婚姻の届出をしていないが、事実上婚姻関係と同様の事情にあった者を含む。)以外の者であるときは、第1順位遺族であることを証明することができる書類
(5) 遺族見舞金申請者が第4条第2項第2号に該当する者であるときは、犯罪行為が行われたときに死亡被害者の収入によって生計を維持していた事実を確認することができる書類
(6) その他市長が必要と認める書類
(重傷病見舞金の支給申請)
第7条 重傷病見舞金の支給を受けようとする者は、重傷病見舞金支給申請書(様式第2号)に次に掲げる書類を添えて、市長に提出しなければならない。
(1) 当該犯罪行為により負傷し、又は疾病にかかった日及び負傷又は疾病の状態に関する医師又は歯科医師の診断書であって、第2条第1項第3号アに該当することを証明することができる書類
(2) 当該被害に係る被害届が警察に受理されていることを証明する書類(当該被害届を警察に提出することが困難であると市長が認める場合を除く。)
(3) その他市長が必要と認める書類
(見舞金の申請期限)
第8条 前2条の規定による申請は、当該犯罪行為による犯罪行為被害者の死亡若しくは重傷病の発生を知った日から1年を経過したとき、又は当該死亡若しくは重傷病が発生した日から2年を経過したときは、申請することができない。
3 見舞金支給の決定通知を受けた申請者(以下「支給決定者」という。)は、犯罪被害者等見舞金(遺族見舞金・重傷病見舞金)請求書(様式第4号)を、速やかに市長に提出するものとする。
(1) 偽りその他不正の手段により見舞金の支給決定又は支給を受けたとき。
(2) 条例又はこの規則の規定に違反したとき。
(報告等)
第11条 市長は、見舞金の支給に関し必要があると認めるときは、支給決定者に対し報告等を求め、調査を行うことができる。
(併給調整)
第12条 市長は、犯罪被害により犯罪被害者等見舞金の支給を受けることができる者が他の市区町村から当該犯罪被害に係る見舞金その他犯罪被害者等見舞金と同様の給付を受けている場合は、支給しないものとする。
(委任)
第13条 この規則に定めるもののほか、犯罪被害者等の支援に関し必要な事項は、市長が別に定める。
附則
この規則は、令和8年1月1日から施行し、同日以後に発生した犯罪被害について適用する。






