○笠間市国民健康保険税滞納者に係る措置の実施要領
平成18年3月19日
告示第100号
(趣旨)
第1条 この告示は、国民健康保険法(昭和33年法律第192号。以下「法」という。)第54条の3第1項又は第2項の規定による特別療養費の支給、法第63条の2第1項又は第2項の規定による保険給付の一時差止め及び同条第3項の規定による保険給付から滞納国民健康保険税額を控除することについて、法、国民健康保険法施行令(昭和33年政令第362号。以下「施行令」という。)及び国民健康保険法施行規則(昭和33年厚生省令第53号。以下「施行規則」という。)に定めるもののほか、必要な事項を定めるものとする。
(令7告示368・一部改正)
(1) 滞納者 国民健康保険税(以下「保険税」という。)を納期限までに納付していない世帯主をいう。
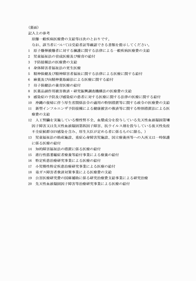
(2) 原爆一般疾病医療費の支給等 法第54条の3第1項に規定する原子爆弾被爆者に対する援護に関する法律(平成6年法律第117号)による一般疾病医療費の支給その他省令で定める医療に関する給付をいう。
(3) 資格確認書 施行規則第6条第1項に規定する資格確認書をいう。
(4) 資格確認書(特別療養) 施行規則第27条の5の2第4項の規定により特別療養費を支給する旨を記載した資格確認書をいう。
(5) 保険給付 療養の給付、入院時食事療養費、特定療養費、療養費、訪問看護療養費、特別療養費、移送費、特例療養費、高額療養費、一部負担金の減額に係る差額支給、他法との給付調整に係る差額支給、出産育児一時金、葬祭費及びその他の任意給付のうち現金で支給されるものをいう。
(6) 弁明の機会の付与 行政手続法(平成5年法律第88号。以下「手続法」という。)第13条第1項第2号に規定する弁明の機会の付与をいう。
(平21告示118・令7告示368・一部改正)
(特別の事情等に関する届出)
第3条 施行規則第27条の5の4第1項及び第2項に規定する届書は、特別の事情に関する届書(様式第1号)のとおりとする。
2 施行規則第27条の5の5第1項及び第2項に規定する届書は、原爆一般疾病医療費の支給等に係る届書(様式第2号)のとおりとする。ただし、公簿等により調査して確認することができるときは、届書を省略させることができる。
3 前2項に規定する届書には、施行規則第27条の5の4第3項又は施行規則第27条の5の5第3項の規定により、必要な書類を添付させるものとする。
(平21告示118・一部改正、令7告示368・旧第4条繰上・一部改正)
(1) 保険税の納期限から施行規則第27条の4の3に規定する期間が経過するまでの間に保険税を納付しないもの
(2) 納期限後施行規則第27条の4の3に規定する期間が経過しない場合でも、納税相談等に応じず悪質滞納者であると認められるもの
(1) 保険税の納期限から施行規則第32条の2に規定する期間が経過するまでの間に保険税を納付しないもの
(2) 施行規則第32条の2に規定する期間が経過しない場合でも、納税相談等に応じず悪質滞納者であると認められるもの
(令7告示368・旧第5条繰上・一部改正)
(弁明の機会の付与)
第5条 法第54条の3第1項又は第2項の規定により資格確認書の返還を求めるときは、手続法第13条第1項第2号の規定により、当該返還の対象となる世帯主に弁明の機会を付与することとし、国民健康保険資格確認書の返還予告及び弁明の機会付与通知書(様式第3号)により通知するものとする。
(令7告示368・旧第6条繰上・一部改正)
(令7告示368・追加)
(令7告示368・一部改正)
(資格確認書(特別療養)の交付措置)
第8条 施行規則第27条の5の2第1項の規定により世帯主が資格確認書を返還したときは、当該世帯主に対して資格確認書(特別療養)の交付措置を講じるものとする。なお、前条により資格確認書の返還を求められている世帯主に係る資格確認書が施行規則第7条の2第4項の規定により無効となったときは、施行規則第27条の5の2第3項の規定により当該世帯主に係る資格確認書が返還されたものとみなすこととする。ただし、その世帯に属する被保険者の一部が原爆一般疾病医療費の支給等を受けることができる者又は18歳に達する日以後の最初の3月31日までの間にある者であるときはそれらの者に係る資格確認書を交付するものとする。
2 前項に規定する資格確認書(特別療養)の有効期間は、資格確認書の有効期間の例による。ただし、資格確認書(特別療養)を交付する世帯に属する全ての被保険者が原爆一般疾病医療費の支給等を受けることができることになるとあらかじめ見込まれる場合は、当該見込まれる日の属する月の前月末日を有効期間とする。
(平21告示118・平22告示555・令7告示368・一部改正)
(資格確認書(特別療養)の交付措置の解除)
第9条 資格確認書(特別療養)の交付を受けている世帯主が次の各号のいずれかに該当するときは、当該世帯主に対して資格確認書(特別療養)の交付措置等を解除し、その世帯に属する全ての被保険者に係る資格確認書を交付するものとする。
(1) 滞納している保険税を完納したとき、又はその滞納額が著しく減少し、完納が見込まれるとき。
(2) 施行令第28条の6に規定する特別の事情があるとき。
(3) その世帯に属する全ての被保険者が原爆一般疾病医療費の支給等を受けることができるものとなったとき。
2 当該世帯に属する被保険者が原爆一般疾病医療費の支給等を受けることができる者となった場合には、当該被保険者に係る資格確認書等を交付する。
(平21告示118・令7告示368・一部改正)
(特別療養費の支給)
第10条 法第54条の3第1項の規定による特別療養費を支給しようとするときは、国民健康保険療養費・特別療養費支給申請書(笠間市国民健康保険規則(平成18年笠間市規則第69号)第35条、様式第19号、第36条、様式第24号の1)を当該世帯主に提出させ、当該申請書を審査する。
2 前項の審査の結果、特別療養費の支給を決定したときは、速やかにこれを支給する。
(保険給付の一時差止め)
第11条 施行令第29条の5において準用する施行令第28条の6に規定する特別の事情がない滞納者から保険給付の支給申請があったときは、法第63条の2第1項又は第2項の規定により保険給付の全部又は一部を差し止めるものとする。
(令7告示368・一部改正)
3 一時差止めを解除したときは、当該差し止めていた保険給付費を速やかに支給するものとする。
(令7告示368・一部改正)
(保険給付費からの滞納保険税の控除)
第13条 資格確認書(特別療養)等を交付されている世帯主であって、保険給付の全部又は一部の支払の一時差止めがなされている者が、なお滞納している保険税を納付しない場合には、あらかじめ世帯主に通知(様式第9号)して、法第63条の2第3項の規定により一時差止めに係る保険給付の額から滞納している保険税額を控除することができるものとする。
2 この措置は、資格確認書(特別療養)等の交付がなされずに、保険給付の支払の一時差止めがなされている場合は、保険給付からの保険税の控除を行うことはできないものとする。
(令7告示368・一部改正)
(管理)
第14条 保険者は、特別療養費支給・給付差止処理簿を作成し、随時必要な事項を記録するものとする。
(令7告示368・一部改正)
(納付指導等)
第15条 資格確認書(特別療養)等を交付した世帯の世帯主に対しては、その交付中においても納付指導等を継続して行い、滞納保険税の自主的な納付を促進するものとする。
(令7告示368・一部改正)
(その他)
第16条 この告示に定めるもののほか、滞納者に係る措置に関し必要な事項は、市長が別に定める。
附則
(施行期日)
1 この告示は、平成18年3月19日から施行する。
(平21告示998・旧附則・一部改正)
(保険給付の支払の差止めに関する経過措置)
2 第11条の規定にかかわらず、市が行う保険給付の全部又は一部の支払の一時差止は、当分の間、被保険者が平成21年10月1日以降に出産したときに支給する出産育児一時金以外の保険給付について行うものとする。
(平21告示998・追加、平23告示508・一部改正)
附則(平成21年告示第118号)
この告示は、平成21年4月1日から施行する。
附則(平成21年告示第998号)
この告示は、公布の日から施行し、平成21年10月1日から適用する。
附則(平成22年告示第378号)
この告示は、公布の日から施行し、平成21年12月4日から適用する。
附則(平成22年告示第555号)
この告示は、公布の日から施行し、平成22年7月1日から適用する。
附則(平成23年告示第508号)
この告示は、公布の日から施行し、平成23年4月1日から適用する。
附則(平成27年告示第1044号)
この告示は、平成28年1月1日から施行する。
附則(平成28年告示第233号)
この告示は、平成28年4月1日から施行する。
附則(令和7年告示第368号)
この告示は、公布の日から施行し、この告示による改正後の笠間市国民健康保険税滞納者に係る措置の実施要領の規定は、令和7年4月1日から適用する。
(令7告示368・全改)

(令7告示368・全改)


(令7告示368・全改)


(令7告示368・全改)


(令7告示368・全改)

(令7告示368・全改)

(令7告示368・全改)

(令7告示368・全改)

(令7告示368・追加)
